首 页
+
关于我们
中国纺联简介
主要领导
文化理念
联合会章程
"黄瓜网站" 理事会
黄瓜官网 - 监事会
制度建设
会费标准
资质证书
黄瓜网站
黄瓜视频网站
中国纺联动态
黄瓜软件下载 - 联合会领导讲话
新闻发布
年度工作报告
中国纺联通讯
9.1黄瓜网站
通知
公示
公告
决定
调查问卷
黄瓜视频免费版网站
行业发展
数据分析
政策法规
国际动态
黄瓜官网 - 一线之声
"黄瓜软件下载" 人物访谈
党建园地
党内集中性教育
党建群团
纪检工作
基层党建工作
党日活动
行业媒体
首页
>
9.1黄瓜网站
>
公示
> 正文
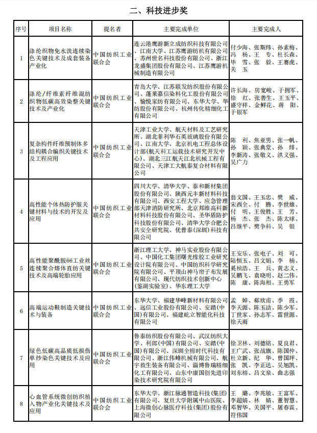
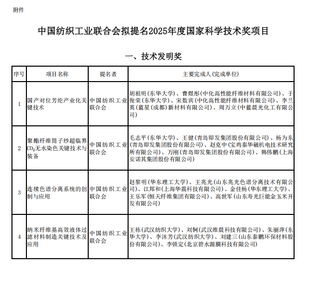
黄瓜视频的软件网站关于拟提名2025年度国家科学技术奖项目的公示
发布时间:2025-06-23
友情链接:
午夜影视-神马午夜影视-神马影视午夜-午夜剧院-午夜影视网-午夜影视大全-午夜影视免费-午夜影视免费在线观看-成人午夜影视-国产午夜影视
|
蝌蚪影视-蝌蚪影院-小蝌蚪影视-蝌蚪在线视频-蝌蚪视频在线-蝌蚪电影网-蝌蚪视频在线观看-蝌蚪在线播放-蝌蚪电影-蝌蚪在线观看视频
|
91影视-91影视看片免费-91无套直看片红桃-91成人看片-91影视在线-91影视大全-91影视免费-91精品影视-91黄色大片-91影片
|
鲁大师影视-鲁大师在线观看高清版特色-鲁大师影视在线观看-鲁大师影视大全在线观看-鲁大师在线影院-鲁大师影院-鲁大师电影在线观看免费版-鲁大师在线视频观看-鲁大师在线观看视频-鲁大师影院大全免费观看
|
蝌蚪影视-蝌蚪影院-小蝌蚪影视-蝌蚪在线视频-蝌蚪视频在线-蝌蚪电影网-蝌蚪视频在线观看-蝌蚪在线播放-蝌蚪电影-蝌蚪在线观看视频